春节快递停运时间最新2026年 教你春节前寄快递避坑攻略 春节快要到的时候,好多在身边的朋友,都在议论快递是不是会停止运行,而且还瞧见在网上,有各种各样号称的“停运时刻表”,被疯狂地转发。事实上,每年到了这个时段,“快递停运”的话题... yuanxunjie2026-04-15
高考前夕重庆大学生组织作弊,为 12 名考生传递答案 2020年中国高考7日拉开帷幕。中国最高人民法院发布一起组织高考作弊案并重申,司法部门将保障每位考生公平作答“人生一卷”。... yuanxunjie2026-04-15
冬奥会场馆建设获赞,高科技助力赛后利用 新华社北京3月28日电 题:场馆建设全面启动 奥运遗产再添亮点——北京冬奥会筹办之场馆篇 新华社记者姬烨 汪涌 白林 杨帆 有着浪漫名字“冰丝带”的国家速滑馆...... yuanxunjie2026-04-15
大学恋爱长久的关键:双向奔赴,别只靠牺牲 家族群里总流传着大哥大嫂的故事——从初中相识到婚礼殿堂,十几年光阴里,一个人守在另一个人的身边,像守着某种珍贵的承诺。大嫂为了大哥放弃在家乡的安稳生活... yuanxunjie2026-04-15
冬奥会场馆全景导览上线,记者浏览超150万次 人民网北京1月7日电据北京冬奥组委官网消息,1月4日,北京冬奥会场馆媒体中心全景导览系统结束了赛前阶段的数据采集,目前已完成了后期制作并已正式上线运行。... yuanxunjie2026-04-15
冬奥会场馆建设进展:所有场馆今年按时交付 原标题:北京冬奥会场馆年内全部交付 推“一馆一策”防疫方案 参考消息网萨马兰奇体育频道8月2日报道 7月30日,北京冬奥组委召开新闻发布会...... yuanxunjie2026-04-15
快递停运遇上快递涨价,我的包裹到底什么时候能到? 较近时段打开社交平台,到处都是有关快递的各类吐槽,一方面快递涨价的消息屡屡登上热搜,另一方面沈阳等地揭露快递网点忽然停业、快件大面积延误甚者虚假签收的混乱状况。... yuanxunjie2026-04-15
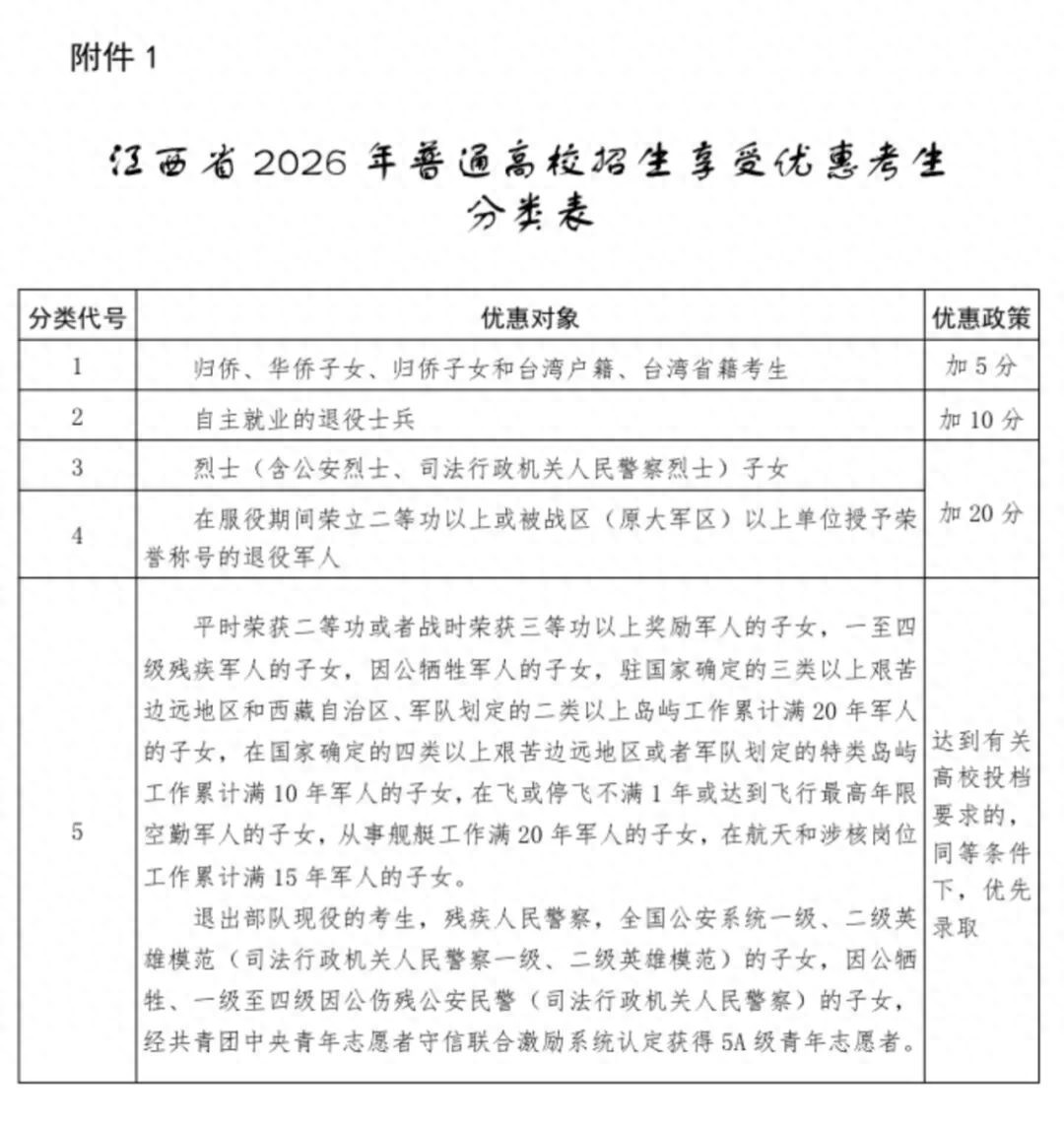
江西高考加分政策出炉,这4类考生可加分 为切实做好全省2026年普通高校招生享受优惠政策考生申报工作,江西省教育厅近日印发《关于做好全省2026年普通高校招生享受优惠政策考生申报工作的通知》,一起来看具体有关事项。... yuanxunjie2026-04-15
冬奥会场馆邮票来了!首钢大跳台国家速滑馆全收录 《北京2022年冬奥会 ——竞赛场馆》纪念邮票一套四枚, 中国邮政定于2021年6月23日发行《北京2022年冬奥会 ——竞赛场馆》纪念邮票1套4枚,小型张1枚。... yuanxunjie2026-04-15