
这几日,北京科技大学于首都大学生课外学术科技作品竞赛里,一下子就斩获了最高荣誉“挑战杯”,并且还囊括了特等奖总数以及获奖总数的双料第一名。有 15 件报送的作品全都获得了奖项,这样的表现放置于任何一所高校那都是相当引人注目的。


主赛事斩获多项特等奖 硬核项目解决实际问题



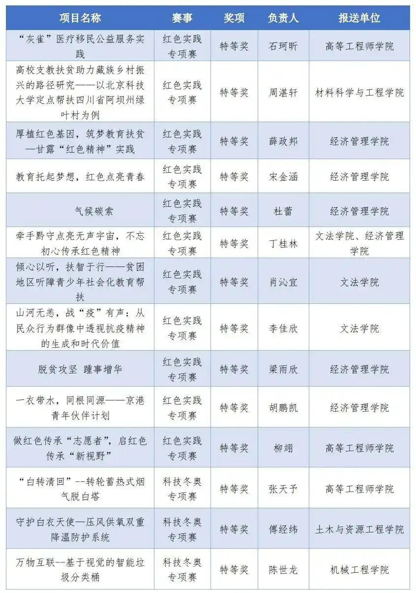
在北京科技大学报送至当前这次挑战杯主赛事里的十五件相关作品,无一例外全部都获得了奖项,并且在首都范围内的高校之中,该校所获特等奖数量以及整体的获奖总数位居首位。经济管理学院所报送的关于“三点五维”模式之下大学生精准扶贫实践以及绩效评估相关项目,针对长达六年时间的追踪扶贫数据运用了 PSM - DID 模型加以分析,借助实证研究方法对扶贫效果予以评估。该项具体且实际有用的项目,不但具备理论层面的深度,而且还与国家正在开展的脱贫攻坚实际工作存在着直接层面的联系哦。获得特等奖,有新材料技术研究院的作品,还有能源与环境工程学院的作品,这些项目大多将前沿领域瞄准材料科学、环保技术等,其研究成果具备很强的应用前景。




学校获得了“优秀组织奖”,以及首都“挑战杯”的最高集体荣誉,这表明北科大在赛事的组织方面极为扎实, 在动员这件事上也做得相当到位,在项目培育这块同样表现出色。从校内的项目选拔开始,一直到后期的不断反复打磨,学校投入诸多精力,以此来保证每个参赛作品都能够呈现出最佳状态。





红色实践专项赛 北科大成为最大赢家





于“红色实践”专项赛里,北京科技大学的表现能用“统治级”去形容,学校总共斩获特等奖11项,一等奖12项,二等奖33项,三等奖93项,特等奖数量是该专项赛的第一名,获奖总数也是该专项赛的第一名,这些获奖项目大多围绕党史学习、红色文化传承、基层党建等主题来展开,学生们在假期深入革命老区、红色场馆进而开展实地调研,比如部分团队前往江西瑞金、陕西延安等地,采访了数十位老党员以及红色后代,收集了大量一手口述史料。这些成果,不但得到了评委极为高度的认可,而且其中有些,还被当地党史研究部门予以采纳,用作参考资料了。






揭榜挂帅与科技冬奥 专项赛多点开花


在“揭榜挂帅”专项赛当中,北科大获取了一等奖1项以及三等奖3项,此项专项赛与众不同之处在于问题源自企业实际所需,学生团队得给出具体的技术解决办法,荣获一等奖的项目于技术路线方面存有创新突破,获得了发榜企业的认可,在“科技冬奥”专项赛里,北科大所取得的成绩更为显著,总共拿到了特等奖3项、一等奖2项、二等奖6项、三等奖12项,这些作品大多和冬奥会的场馆建造、赛事 safeguarding、运动员训练等技术需求有关联,部分成果已然在冬奥测试赛里得到实际运用。比如说,存在这样的团队,其所研发的新型保暖材料,助力场馆当中的工作人员,于极寒环境之下,能更高效地去开展工作。






优秀作品展成功举办 领导嘉宾高度评价


5月20日上午时分,“青创北京”首都“挑战杯”优秀作品展览活动于北京科技大学体育馆展开举行,展览划分成为红色实践、揭榜挂帅、科技冬奥以及挑战杯主赛事这4个不同展区,北京科技大学有9个项目参与此次展览,其中涵盖“黔守实践”、“孟子居大学生精准扶贫实践项目”等,北京市相关单位负责同志抵达现场,与师生们就项目细节展开交流,孟子居项目作为优秀代表进行了汇报展示,该项目连续多年在贫困地区开展电商扶贫工作,助力当地农产品打开销售渠道。参展的领导,对北京科技大学学生们的科技创新能力,给予了很高的评价,觉得这些项目,既具备学术方面的价值,又有着社会层面的意义。



当天下午时分,首都举办了“挑战杯”闭幕式,同时“青创北京”启动仪式也顺利开展了。共青团中央、北京团市委、市教委、市科协以及各参赛高校的相关负责同志都出席了此次活动。北京科技大学党委副书记、副校长薛庆国作为承办单位代表进行了致辞,北京团市委副书记李健介绍了赛事组织的具体情况。之后在进行的颁奖环节当中,北京团市委书记李军会等领导为获奖项目以及单位颁发了奖杯和证书。



北科大承办本届赛事 两个“一到四”实现突破


由北京科技大学承办的本届挑战杯,和往年相较存在两个重要变化,能概括成两个“一到四”。第一个变化是从一项赛事转变为四项赛事,今年运用“一杯三赛”模式 , 包含主赛事以及红色实践、揭榜挂帅、科技冬奥三个专项赛。整体报名作品达2554项,是上一届的两倍多 , 其中主体赛1268项,红色实践796项,揭榜挂帅240项,科技冬奥250项。第二个变化是赛区有所扩展,从单一赛区变为四个赛区,其中除了北京科技大学赛区外,还增添了三个赛区,分别是怀柔科学城赛区,中关村科学城赛区以及北京经济技术开发区赛区,其目的在于为三城一区建设引进人才并吸引智慧。





学校为保障比赛能够顺利开展,专门成立了挑战杯竞赛办公室,该办公室之下设有5个工作组,还配置了20余名教师以及200余名志愿者,工作人员严谨且细致地完成了资格审核、网络评审、现场答辩等各个环节,为每个赛区都配备了充足的工作力量,怀柔科学城赛区的志愿者团队各司其职,中关村科学城赛区的志愿者团队各司其职,北京经济技术开发区赛区的志愿者团队各司其职,确保了赛事能够高效运转。
学校构建四阶递进体系 以赛促学成果显著



在近些年当中,北京科技大学十分积极地鼓励在校学生去参与那种具有较高水平的创新创业竞赛,秉持着“凭借竞赛来促进教学、依靠竞赛来促进学习、借助竞赛来促进钻研、通过竞赛来促进创新”这样的工作理念,并推出了一系列起到支持作用的政策。该校构建起了“四个阶段逐步递进”的学生科创体系,从兴趣层面、知识层面、实践层面、平台层面这四个方面逐层次进行推进。从兴趣角度,凭借科技文化节、名家讲坛等品牌活动,去激发学生的热情,在知识方面,开设竞赛公开课,并且编制参赛指导手册,于实践之处,依托社会实践必修课,组织学生开展科技社会实践,在平台这块,借助“鼎新计划”,孵化培育挑战杯等高水平竞赛项目。


这会儿挑战杯首都赛已然结束,然而第七届中国国际“互联网 +”大学生创新创业大赛北京赛区的项目挑选正在开展,报名会在本周五晚上 24 点结束啦,学校促使校内师生积极报名,持续于更高的平台去展现北科大的科创能力。

看过北科大这份令人瞩目的成绩单之后,你认为高校应当怎样更优质地激励学生投身科技创新竞赛呢?欢迎在评论区抒发你的见解,同时也别忘记点赞转发以使更多人目睹这所大学的强劲实力。

